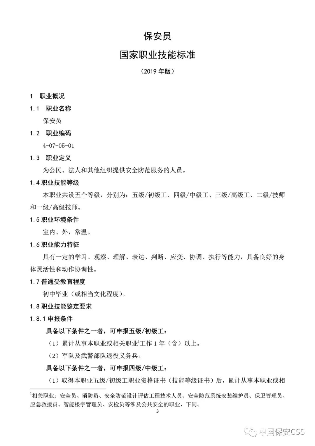
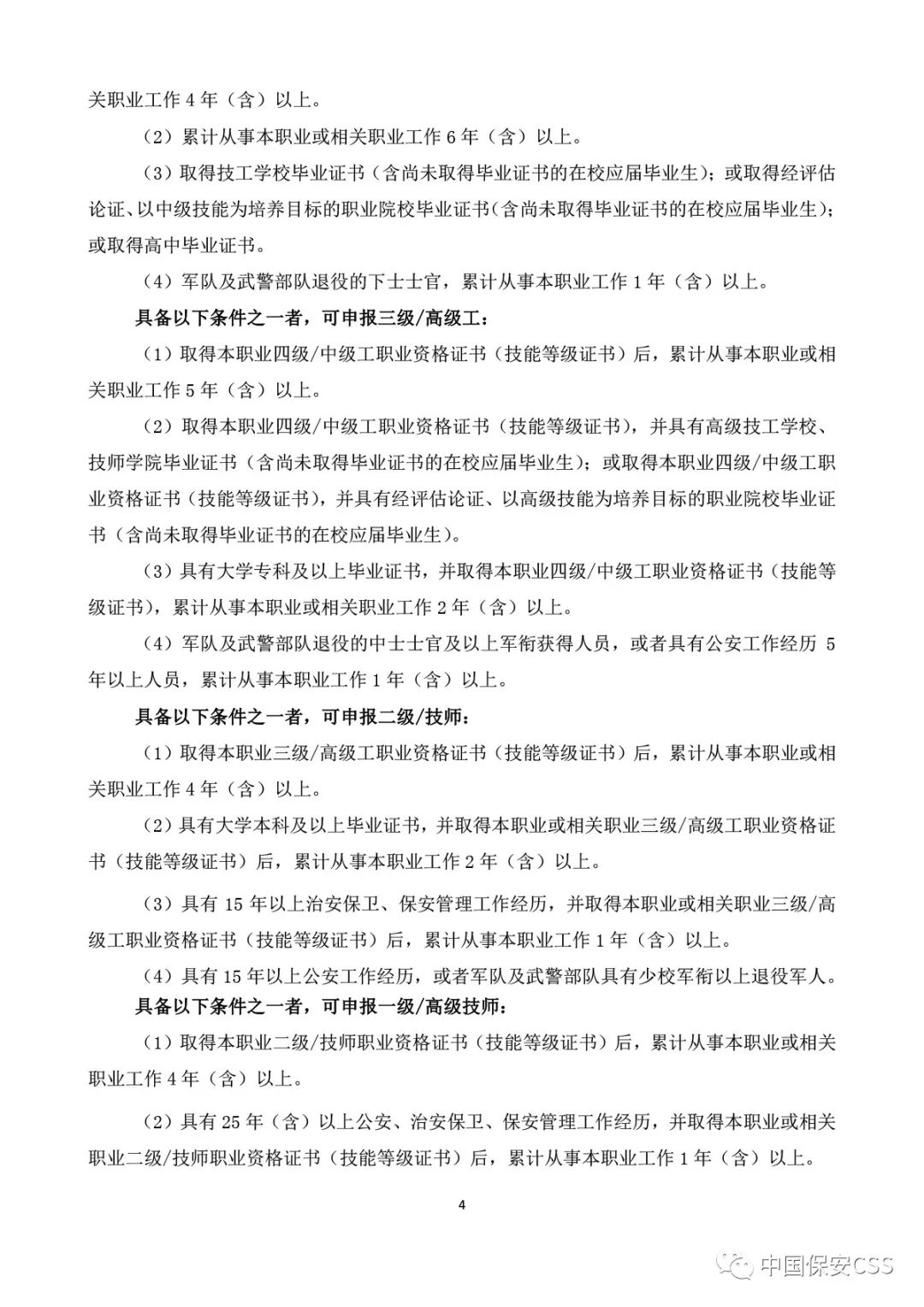
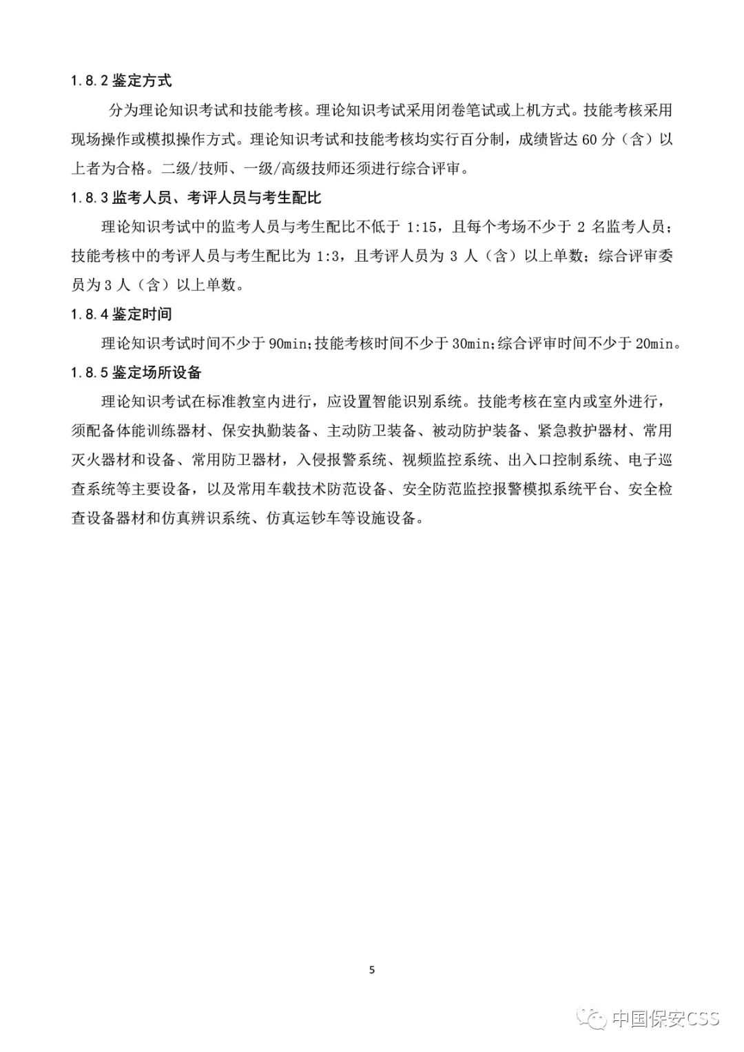
2019新版保安员国家职业技能标准颁布
发表日期:2019-05-22
浏览量 854
各省、自治区、直辖市及新疆生产建设兵团人力资源社会保障厅(局),公安厅(局):
根据《中华人民共和国劳动法》有关规定,人力资源社会保障部、公安部共同制定了保安员国家职业技能标准,现予颁布施行。原相应国家职业技能标准同时废止。
人力资源社会保障部办公厅 公安部办公厅
2019年4月22日
附:保安员国家职业技能标准





















安全第一
优质服务
13901353836 13311178739发表日期:2019-05-22
浏览量 854
各省、自治区、直辖市及新疆生产建设兵团人力资源社会保障厅(局),公安厅(局):
根据《中华人民共和国劳动法》有关规定,人力资源社会保障部、公安部共同制定了保安员国家职业技能标准,现予颁布施行。原相应国家职业技能标准同时废止。
人力资源社会保障部办公厅 公安部办公厅
2019年4月22日
附:保安员国家职业技能标准



















